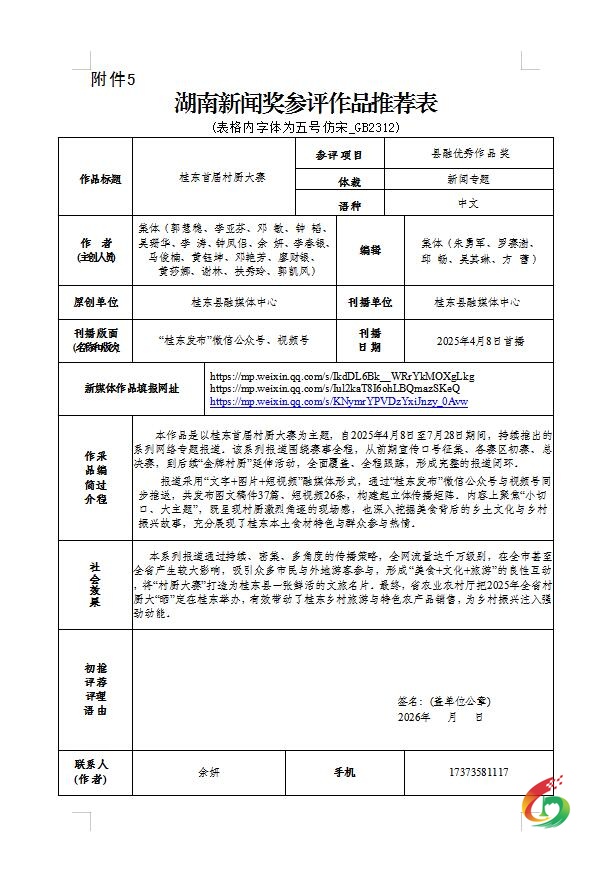
根据《湖南新闻奖评选办法》有关要求和2025年度湖南新闻奖评选工作安排,桂东县融媒体中心可报送1件作品参评。根据中心编辑、记者自主报名,单位评审委员会初评,拟推荐《桂东首届村厨大赛》报道参评,现将该作品相关信息予以公示,听取社会各界意见,接受广大群众监督。如有意见和建议,可通过信函、邮件、电话等方式在公示期间向桂东县融媒体中心反映。为便于了解情况,来信、来电等请签署或告知本人真实姓名和工作单位。
公示时间:2026年3月2日-3月6日;
联系电话:0735—8620205;
邮箱:402341628@qq.com;
地址:桂东县沤江镇维夏路12号桂东县融媒体中心;
邮政编码:423500。
桂东县融媒体中心
2026年3月2日

责编:黄钰坤
一审:李亚芬
二审:黄岸明
三审:扶后权
来源:桂东县融媒体中心
执迷不悟财物被骗 民警出手及时挽损
县领导调度深化文明城市建设工作
清明祭英烈 鲜花寄哀思
开局八好|以练筑防 桂东开展2026防汛地灾综合应急演练
多种野生动物齐现身 齐云峰森林公园物种“上新了”
桂东县2026年第8次县委常委会(扩大)会议召开
桂东县举行树立和践行正确政绩观学习教育读书班暨县委理论学习中心组2026年第4次集体学习
坚持“健康第一”|阳光大课间激扬活力 特色体育教育赋能成长
下载APP
分享到